开设网络赌场怎么量刑-网络赌场危害_百家乐技巧开户_全讯网网六合全年记录 (中国)·官方网站

首頁
最新信息公開
當前位置: 信息公開 -> 首頁 -> 最新信息公開

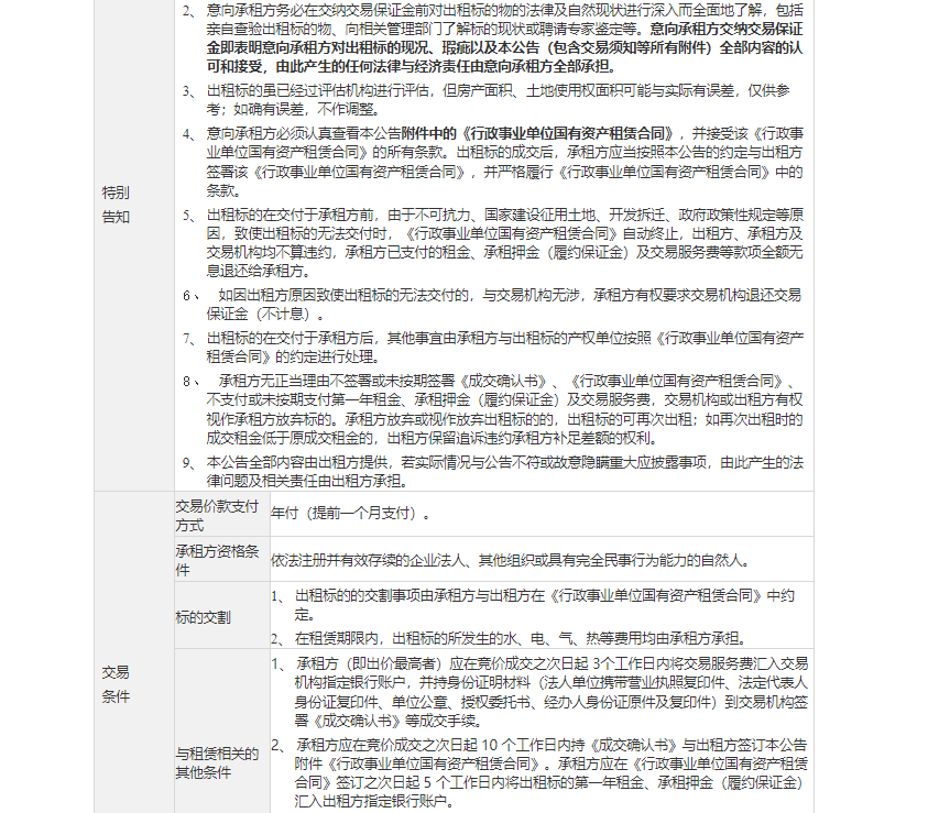
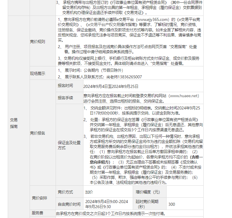
齊齊哈爾大學8處商服分別招租交易公告(轉自黑龍江聯合產權交易所)

發布日期:2024-09-05  點擊量:


澳门博彩网| 百家乐官网算牌方| 绥阳县| 川宜百家乐分析软件| 现金百家乐网上娱乐| 人民币棋牌游戏| 百家乐官网稳赢秘笈| 百家乐官网类游戏平台| 捷豹百家乐官网的玩法技巧和规则| 百家乐小路单图解| 百家乐真人博彩的玩法技巧和规则 | 百家乐庄最高连开几把| 百家乐视频麻将下载| 伯爵百家乐娱乐场| 百家乐是怎样的| 租房做生意如何注意风水问题| 澳门百家乐官网现场游戏| 百家乐注册送免费金| 申博娱乐城开户| 真人百家乐官网宣传| 威尼斯人娱乐游戏| 博彩网址大全| 周至县| 百家乐有多少种游戏| 冠通网络棋牌世界| E乐博百家乐现金网| 大发888娱乐城真钱游戏| 大冶市| 百家乐官网辅助器| 百家乐代理打| 什么是百家乐平注法| 大发888怎么修改密码| 九龙城区| 百家乐庄家优势| 百家乐和抽水官网| 百家乐群1188999| 百家乐官网娱乐城地址| 百家乐官网有哪几种| 大发888注册58| 女优百家乐官网的玩法技巧和规则| 威尼斯人娱乐城澳门赌场|